

华为鸿蒙商标诉讼请求被驳回,或影响规模化推送?
发布时间:2021-05-13前不久,有媒体报道称,华为鸿蒙操作系统最快将于6月份正式开始推送,且“华为HarmonyOS”官方微博也已经悄然开通。从微博页面来看,“华为HarmonyOS”微博认证为华为终端有限公司,审核时间为4月29日。虽然目前该官方微博还未发布任何动态,但粉丝量已经10万多了。

由此可见,作为IOS和安卓之外的第三大操作系统,鸿蒙系统的上线一直令人期待。此前华为消费者BG软件部总裁王成录曾表示,鸿蒙操作系统不是安卓的拷贝,也不是iOS的拷贝,它是真正面向未来IoT时代的一个全景操作系统。
难怪会将这种新系统命名为鸿蒙呢,要知道在中国古代的神话故事中,鸿蒙就是宇宙的一种抽象化身,指的是在盘古开天辟地之前,宇宙还处于一片混沌的初始阶段,这种阶段就是鸿蒙,也意味着万物初始,一切尘埃落地的意思。
这么有深意的名称怎能不注册为商标呢?犹记得在华为申请鸿蒙商标的时候,还曾因被国家知识产权局驳回而引起网友热议呢。
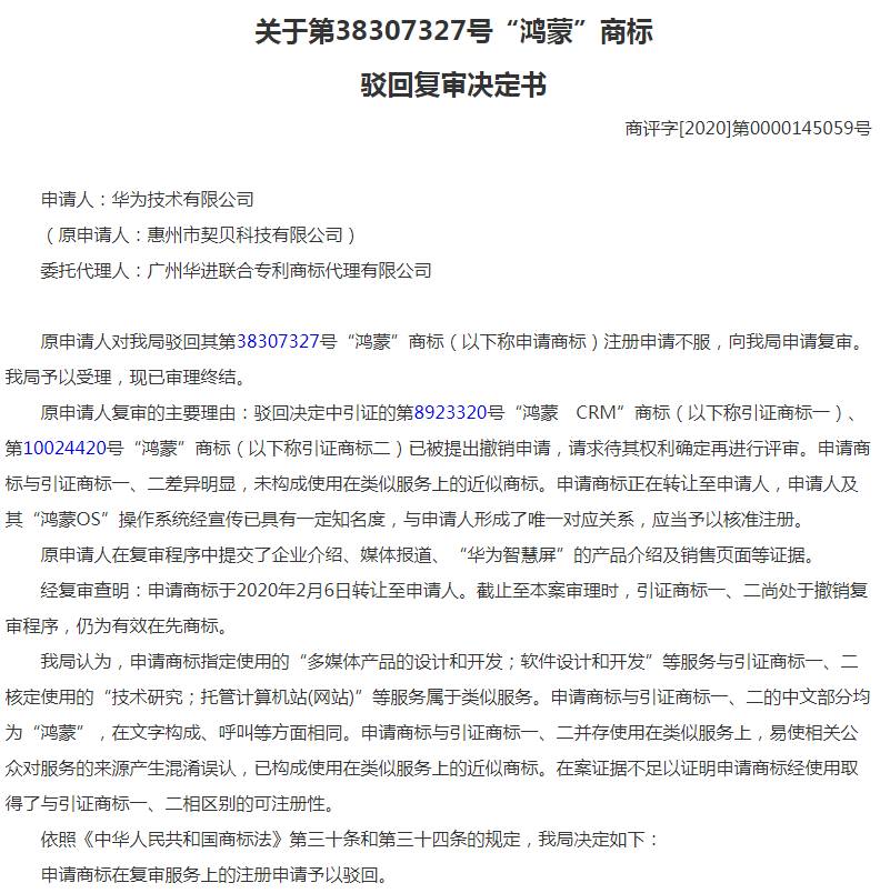
2019年,华为技术有限公司(以下简称华为公司)申请注册第38307327号“鸿蒙”商标,国际分类为42类设计研究,后于2020年在复审服务上的注册申请被驳回。
理由是已构成我国《商标法》第三十条所指情形:“申请注册的商标,凡不符合本法有关规定或者同他人在同一种商品或者类似商品上已经注册的或者初步审定的商标相同或者近似的,由商标局驳回申请,不予公告。”

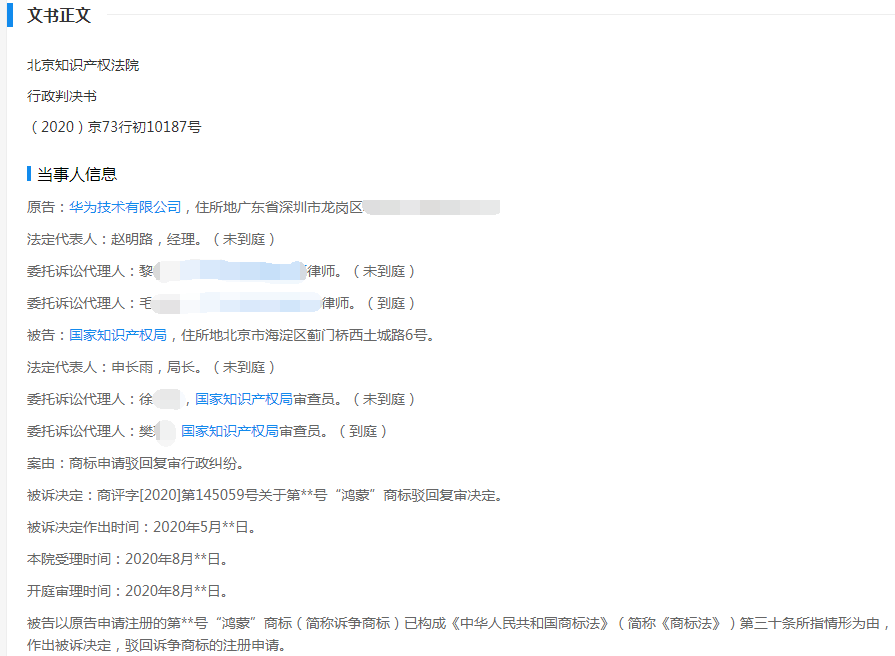
华为公司肯定是不服气的,因此将国家知识产权局起诉至北京知识产权法院。
然而错过申请商标的最佳时机就如同错过的时光一样,无法找回,哪怕只是晚了那么一点点,也会错过太多,最终失去了本属于自己的东西。
今年5月12日,华为公司与国家知识产权局其他一审行政判决书公开,但此案的裁判结果并没有华为公司想得那样好。

尽管华为公司在请求法院撤销被诉决定,并判令被告国家知识产权局重新作出决定时给出了三个理由:
一、引证商标一至二在核定服务上不存在实际使用,与诉争商标共存不会造成相关公众混淆误认。引证商标一至二因至少连续三年未使用被提起撤销申请,即将被撤销,不应构成诉争商标的权利障碍。
二、诉争商标与引证商标一至二在构成要素、整体视觉效果等方面存在差异,尚可区分,不构成近似商标。
三、“鸿蒙OS”系统具有重要意义。“鸿蒙”系具有国民级的支持与喜爱的品牌,在全国人民心中有不可动摇的知名度和美誉度,并与原告建立起不可分割的紧密、稳定的对应联系,即使诉争商标与引证商标一至二共存亦不会造成相关公众的混淆误认。

对此,北京知识产权法院认为,本案的争议焦点在于诉争商标的注册申请是否构成《商标法》第三十条所规定之情形。
本案中,诉争商标为纯文字商标“鸿蒙”。引证商标一为图形文字组合商标“CRM鸿蒙及图”,其中文识别部分为“鸿蒙”。引证商标二为纯文字商标“鸿蒙”。诉争商标的文字与引证商标一的中文识别部分相同,二者在文字构成、呼叫发音等方面相近,容易造成相关公众混淆误认,故诉争商标与引证商标一构成近似商标。诉争商标的文字与引证商标二的文字完全相同,仅在文字字体上存在差别,容易造成相关公众混淆误认,故诉争商标与引证商标二构成近似商标。
类似服务是指在服务的目的、内容、对象等方面相同,或者相关公众一般认为其存在特定联系、容易造成混淆的服务。
构成类似服务应当以是否导致相关公众产生混淆误认作为判断标准。诉争商标指定使用的“多媒体产品的设计和开发;计算机软件设计;软件即服务(SaaS);电子数据存储;通过网站提供计算机技术和编程信息;云计算;平台即服务(PaaS);手机软件设计;手机应用软件的设计和开发;计算机软件的更新和维护;计算机软件研究和开发;软件设计和开发;数据处理用计算机程序的开发和创建;即时通信用软件的设计和开发”等服务与引证商标一核定使用的“技术研究”等服务、与引证商标二核定使用的“计算机软件设计”等服务在《类似商品和服务区分表》中属于类似服务。另外,诉争商标指定使用的上述服务与引证商标一至二核定使用的上述服务在服务的目的、内容、方式、对象等方面相近,故构成类似服务。对此,原告在庭审中明确予以认可。因此,若将诉争商标与引证商标一至二同时使用在同一种或类似服务上,依据相关公众的一般注意程度,容易对服务来源产生误认或者认为其来源之间有特定的联系,故诉争商标与引证商标一至二构成使用在相同或类似服务上的近似商标。原告主张的引证商标一至二在核定服务上并未实际使用不属于本案的审理范围。
原告提供的在案证据不足以证明诉争商标经使用获得较高知名度,从而与原告建立起唯一对应关系,在指定使用的服务上获得了足以与引证商标一至二相区分的显著特征,不会引起相关公众混淆误认。故原告相关主张事实和法律依据不足,本院不予支持。
原告主张引证商标一至二目前处于商标撤销程序中,请求法院暂缓审理本案。对此,本院认为,原告提出的暂缓审理本案的主张依据不足,本院不予支持。
综上,被告认定诉争商标在指定使用的服务上已构成《商标法》第三十条规定之情形,驳回诉争商标的注册申请,理由正当,程序合法,适用法律法规正确,原告的诉讼请求缺乏事实及法律依据,本院不予支持。
据此,依照《中华人民共和国行政诉讼法》第六十九条之规定,本院判决驳回原告华为技术有限公司的诉讼请求。

这是已经有人申请了类似的商标,所以华为公司申请不了。
网友们一看华为公司的“鸿蒙”商标被驳回,纷纷出主意让他们改个名,或者干脆收购申请该商标的公司。
说到底,华为公司介入的这场商标争夺战还是输了,而原本计划最快于6月推送的鸿蒙操作系统,也未必如期上线。
虽然目前他们尚未回应是否再提出上诉,或是改个名,但是这件事已经给很多人提了个醒:不仅在企业的经营中要提高商标注册、保护和使用的法律意识,还要在实际使用该商标过程中,保持与被商标局核准使用的商标一致,以避免因自身的疏忽而丢失用了很久并具有一定影响力的商标。
相信华为公司以后会做好产品上市前的商标保密,并做好相关的商标申请工作。当然,在此之前要通过查询在先权利情况,若相同商标已被他人注册,企业应尽快考虑策划新品牌,以避免产品上市后被诉侵权的发生,减少不必要的损失。





