关于对专利优先审查新规的解读
发布时间:2017-06-292017年6月27日,国家知识产权局公布了最新的《专利优先审查管理办法》,将于2017年8月1日起正式执行。
	
我的Boss知道了这条信息后,非常麻利的对专利优先审查新规进行了解读,并发在了自己的朋友圈中。
	
刚好小纳我正苦恼今天要发什么文章,看到Boss的这条朋友圈后,简直解除了小纳我的所有忧愁,Boss的朋友圈真是灵丹妙药,嘿嘿嘿嘿!
	
好了,废话不多说了,下面就让我们来正式的欣赏下,我们Boss对专利优先审查新规的解读吧!
	
	
	
以上这些就是我的Boss对最新《专利优先审查管理办法》的一些看法。还记得在今年的3月2日小纳发过一篇《厉害了,这个发明专利从申请到授权竟然只用了7个月!》的文章,讲述的是我们利用《发明专利申请优先审查管理办法》优先审查我们提交的发明专利,只用7个月就成功的把发明专利申请下来的事情,具体想了解的小伙伴可以关注下。
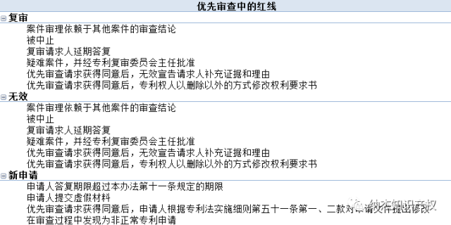
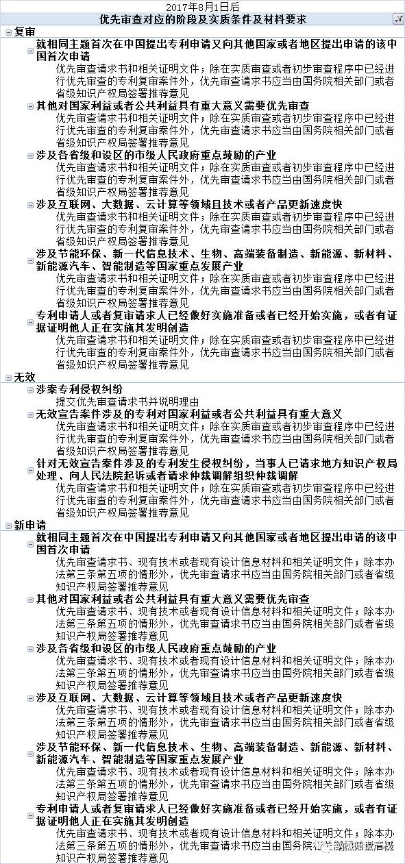
最新《专利优先审查管理办法》的公布预示着今后所有的专利申请案件,专利无效宣告案件以及专利复审案例都可以优先审查了,大大加快了一些专利案件的流程,让专利进入了一个新的时代。
——END——
作者:冰亚@纳杰知识产权
来源:纳杰知识产权微信公众号(najieip)
专利优先审查解读内容来源:纳杰知识产权律师何自刚
	
【纳杰温馨提示】
文中部分图片来源于网络,版权属于原作者,仅以配图表达无他意。另文章仅代表作者观点,不代表本公众号立场,本公众号转载的目的仅用于传递信息,如果您觉得该信息不宜被公众浏览或有其它原因,请联系我们进行删除,感恩谢谢!
	







