关于组织申报2020年度肇庆德庆县发明创造奖励资金的通知
发布时间:2021-03-02
	
	
	德庆市场监管局关于组织申报
2020年度发明创造奖励资金的通知
各有关单位、个人:
根据《中共肇庆市委办公室 肇庆市人民政府办公室关于印发<肇庆市实施创新驱动发展“1133”工程五年(2017-2021年)行动方案>的通知》(肇办发〔2018〕21号)《中共德庆县委办公室 德庆县人民政府办公室关于印发<德庆县促进创新驱动发展若干政策奖励办法实施细则(2020年修订)>的通知》(德办字〔2020〕11号)精神,为进一步做好财政奖补资金发放工作,现组织开展2020年度发明创造奖励资金申报事项,具体安排通知如下:
一、申报对象
德庆县辖区内符合条件的企业和个人,企业注册地址和个人户籍必须在德庆县内。
二、资助范围及标准
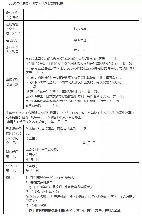
(一)国内发明专利授权资助。申请资助的发明专利应当已获得授权。同一件专利只能申请一次资助,之前已获得资助的不再给予资助。
资助标准:每件0.3万元
(二)我县企业通过技术转让等方式从外地引进有效期内的发明专利资助。
资助标准:每件0.8万元
(三)发明专利年费资助。对维持7年以上且目前仍有效的国内授权发明专利进行资助。同一件专利只能申请一次资助,之前已获得资助的不再给予资助。
资助标准:每件0.3万元
(四)知识产权贯标企业资助。对通过《企业知识产权管理规范》体系贯标认证的德庆县企业给予资助。
资助标准:每家3万元
(五)专利金奖资助。对获得中国专利金奖、中国专利外观设计金奖的,每项奖励10万元;获得广东专利金奖的,每项奖励 5 万元。
(六)国际专利资助。获得美国、日本或欧盟授权的发明专利,每件再资助 3 万元;获得其他国家或地区授权的发明专利,每件再资助 2 万元。
三、申报时间、流程和材料要求
申报单位于2021年3月3日前,向我局提交《德庆县发明专利创造奖励申报表》(附件1),并附上相关证明材料。经县市场监管局会同相关部门审核后报县政府审批同意后,由县财政拨付奖励资金到申报企业。
四、其他事项
(一)各相关单位不得恶意串通、弄虚作假,不得提供虚假材料。凡虚报、冒领、骗取补助资金的,一经查实,即行追回资金,纳入诚信失信名单,并依照有关规定予以处理;
(二)所有申报资料,需要一式三份;
(三)联系人:岑健安、邵小丽,联系电话7765711。联系地址:德庆县德庆大道7号德庆县市场监督管理局(县知识产权局)307室。
附件:1.2020年德庆县发明专利创造奖励申报表
	
德庆县市场监督管理局
2021年2月23日
更多地区专利资助政策,欢迎关注纳杰知识产权,发送关键字“专利资助”进行查看。
	







