


益阳高新区:贯标奖励10万,专利资助5万,高新奖励10万 2020-04-17 益阳高新区:贯标奖励10万,专利资助5万,高新奖励10万 查看详细

关于申报2020年长沙市芙蓉区专利资助奖励的通知 2020-04-16 关于申报2020年长沙市芙蓉区专利资助奖励的通知 查看详细

关于申报长沙雨花经济开发区知识产权资助奖励的通知 2020-04-13 关于申报长沙雨花经济开发区知识产权资助奖励的通知 查看详细

关于申报2019年宁乡市专利资助奖励的通知 2020-04-13 关于申报2019年宁乡市专利资助奖励的通知 查看详细

关于申报2020年长沙市知识产权资助奖励的通知 2020-03-02 关于申报2020年长沙市知识产权资助奖励的通知 查看详细

张家界市武陵源区专利资助办法 2019-08-12 张家界市武陵源区专利资助办法 查看详细

岳阳经济技术开发区促进企业知识产权工作实施方案 2019-04-19 岳阳经济技术开发区促进企业知识产权工作实施方案 查看详细

关于申报岳阳经济技术开发区知识产权资助的通知 2019-04-19 关于申报岳阳经济技术开发区知识产权资助的通知 查看详细

2019年湖南省湘乡市专利资助政策及奖励标准 2019-03-28 为鼓励发明创造,2019年湖南省湘乡市专利资助政策明确规定了2019年湘乡市专利资助的标准,具体如下: 查看详细

2019年湖南省韶山市专利资助政策及奖励标准 2019-03-28 为资助和奖励知识产权,2019年湖南省韶山市专利资助政策明确规定了2019年韶山市专利资助奖励的标准,具体如下: 查看详细

2019年湘潭市湘潭县专利资助政策 2019-03-28 为支持企业开展发明创造,2019年湘潭市湘潭县专利资助政策明确规定了湘潭县专利资助的标准,具体如下: 查看详细

2019年湖南省浏阳市专利资助政策及奖励标准 2019-03-28 为加强知识产权保护运用,2019年湖南省浏阳市专利资助政策明确规定了浏阳市专利资助奖励的标准,具体如下: 查看详细

2019年湖南省长沙市隆平高科技园专利资助政策 2019-03-21 2019年湖南省长沙市隆平高科技园专利资助政策 查看详细

2019年湖南省永州市专利资助奖励政策 2019-03-18 2019年湖南省永州市专利资助奖励政策 查看详细

岳阳市关于整顿非正常专利申请及做好非正常专利申请整改工作的通知 2019-03-01 岳阳市关于整顿非正常专利申请及做好非正常专利申请整改工作的通知 查看详细

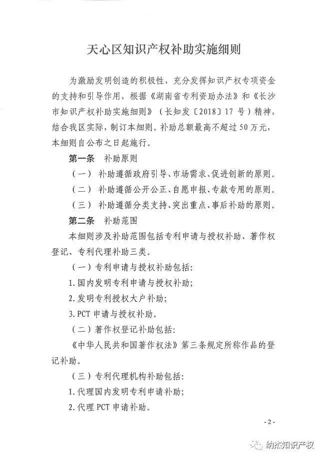
湖南省长沙市天心区完善专利资助政策,每件发明专利资助3000元 2019-01-10 湖南省长沙市天心区完善专利资助政策,每件发明专利资助3000元 查看详细

湖南省湘潭市专利资助政策及补贴标准 2019-01-02 湖南省湘潭市专利资助政策及补贴标准 查看详细

湖南省娄底市市级专利资助奖励政策 2018-09-11 为提升我市创新创业能力,湖南省娄底市市级专利资助奖励政策明确规定了娄底市市级专利资助奖励的标准,具体如下: 查看详细

湖南省郴州市专利资助奖励政策 2018-09-10 为推进知识产权战略实施,创建国家知识产权示范城市,增强自主创新能力和综合竞争力,湖南省郴州市专利资助奖励政策明确规定了郴州市专利资助奖励的标准,具体如下: 查看详细

湖南省怀化市市级专利资助奖励政策 2018-09-07 为强化知识产权服务,湖南省怀化市市级专利资助奖励政策明确规定了怀化市市级专利资助奖励的标准,具体如下: 查看详细





