2019年高新技术企业认定申报附件及要求
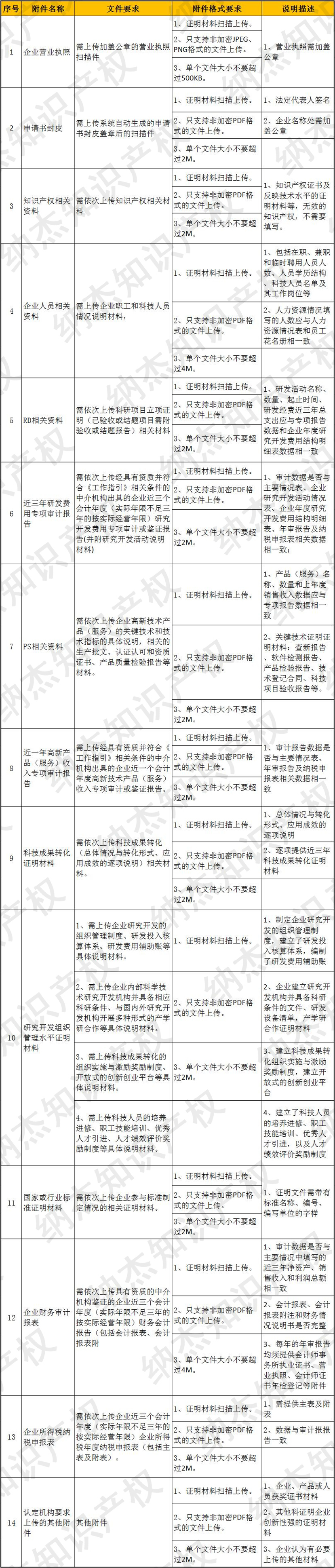
发布时间:2019-07-24为了保证申报材料质量,高新技术企业认定管理工作网于2019年对申报材料中附件提出了更为具体的要求,小编将高新网站附件名称、文件要求、附件格式要求从头到尾的梳理了一下,现将工作成果倾情奉上,请各小主审阅。

——END——

编辑:蜗牛纳@北京纳杰高新申报代理机构
本文地址:http://www.bjnajie.com/a/falvfuwuxinwen/5093.html
相关阅读:
下一篇:长安十二时辰中的知识产权







