

您的位置:主页 > IP资助 > 高新企业认定奖励政策 >
关于申报2021年广西钦州市高企培育专项资金的通知
发布时间:2021-07-09

关于申报2021年钦州市
高新技术企业培育专项资金的通知
各县、区科技部门,钦州市高新技术培育领导小组成员单位,各有关单位:
为深入贯彻实施创新驱动发展战略和市委、市政府实施的“高新产业培育工程”,大力培育和引进高新技术企业,增强我市自主创新能力,促进全市高新产业快速发展,根据《钦州市高新技术企业培育与引进暂行办法》(钦政办〔2013〕144号),

现启动2021年钦州市高新技术企业培育专项资金申报工作。具体事项通知如下:
一、申报对象
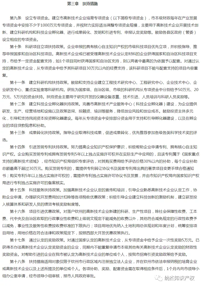
(一)高新技术企业认定奖励对象为我市2020年通过认定的国家高新技术企业。
(二)高新技术企业专项项目、发明专利技术引进项目扶持资金的扶持对象为我市2020年首次通过认定的国家高新技术企业。
(三)科研机构扶持资金扶持对象为2019年以来(含2019年)我市高新技术企业被认定的国家级、自治区级、市级工程技术研究中心、工程研究中心、企业技术中心、企业研发中心和重点实验室。若同一申报企业认定有多个科研机构的,请按最高级别申报,不重复支持。以前已获市本级财政资金支持的科研机构也不再重复支持。
(四)科技企业孵化器配套资助经费及奖励性后补助资金扶持对象为2020年我市被认定的国家级、自治区级、市级科技企业孵化器。
(五)科技创新券扶持对象为进入钦州市高新技术企业培育库且2020年申报国家高新技术企业未获通过的企业。
(六)广西“瞪羚企业”研发奖补对象为我市2019年12月25日以来获得自治区研发奖补的 “瞪羚企业”。
二、申报流程、提交材料及要求
(一)申报流程
1.企业填写申报材料。可在钦州市科学技术局网站(http://kjj.qinzhou.gov.cn/)通知公告栏下载本文件及相关附件资料。
2.企业将完成的申请书打印,按照本通知的要求将申请书及附件加装目录后,一式两份装订成册,加盖企业、推荐单位及主管单位公章后,连同申请材料电子版报送到钦州市高新技术企业培育领导小组办公室(电子版文件名统一采用“申报内容名称+企业名称”命名,例如:“附件3-科研机构扶持资金申报表+企业名称”)。
3.钦州市高新技术企业培育领导小组办公室接收企业申报材料,审核受理。
(二)申报材料内容及要求
1.申请高新技术企业认定奖励的企业应提交以下材料:
(1)《钦州市高新技术企业培育专项资金—2020年高新技术企业认定奖励资金申请表》(附件1)
(2) 申请材料附件:申报表所填银行账户开户许可证(复印件)
2.申请高新技术企业专项项目的企业应提交以下申请材料:
(1)《钦州市高新技术企业培育专项资金—钦州市高新技术企业专项项目申报书》(附件2)。
(2)申请材料附件包括:
①由纳税人提供经税务部门审核的单位上一年度纳税情况证明;
②2020年度财务报表。
3.申请科研机构扶持资金应提交以下申请材料:
(1)《钦州市高新技术企业培育专项资金—科研机构扶持资金申报表》(附件3)。
(2)申请材料附件包括:
①机构认定证明材料(国家、自治区、钦州市印发的认定通知);
②由纳税人提供经税务部门审核的单位上一年度纳税情况证明;
③申报表所填银行账户开户许可证(复印件)。
4.申请发明专利技术引进项目应提交以下申请材料:
(1)《钦州市高新技术企业培育专项资金—钦州市发明专利技术引进项目申报表》(附件4)。
(2)申请材料附件包括:
①专利权转让合同复印件;
②专利登记簿副本复印件;
③合同款项受让人支付凭证复印件;
④让与人收款凭证复印件;
⑤专利说明书及专利权有效证明材料复印件,如属国(境)外专利,则应提交中文译本;
⑥申报表所填银行账户开户许可证(复印件)
5.申请科技创新券兑付的企业应提交以下申请材料
(1)《钦州市高新技术企业培育专项资金—科技创新券兑付申报表》(附件5)。
(2)申请材料附件包括:
①高新技术企业培育库入库文件;
②高新技术企业申请受理通知书;
③科技创新券;
④用于高新技术企业申报的审计费用支出发票复印件;
⑤申报表所填银行账户开户许可证(复印件);
(备注:科技创新券请企业联系我局高新技术与区域创新科申请)
6.申请科技企业孵化器配套资助经费的应提交以下申请材料:
(1)《钦州市高新技术企业培育专项资金—科技企业孵化器配套资助经费申报表》(附件6)。
(2)申请材料附件包括:
①认定证明材料(国家、自治区、钦州市印发的认定通知);
②申报表所填银行账户开户许可证(复印件)。
7.申请科技企业孵化器奖励性后补助资金的应提交以下申请材料:
(1)《钦州市高新技术企业培育专项资金—科技企业孵化器奖励性后补助资金申报表》(附件7)。
(2)申请材料附件包括:
①与入孵企业签订的孵化协议或场地租赁协议(复印件);
②获得高新技术企业认定的入孵化企业或毕业企业的营业执照,已毕业、注册地址有变更的企业要求提供地址变更前的营业执照复印件;
③申报表所填银行账户开户许可证(复印件)。
8.申请广西“瞪羚企业”研发奖补配套资金的应提交以下申请材料:
(1)《钦州市高新技术企业培育专项资金—2021年瞪羚企业研发奖补资金申请表》(附件8)。
(2)申请材料附件包括:
①自治区奖补下达文;
②申报表所填银行账户开户许可证(复印件)。
三、注意事项
(一)各县区、园区科技管理部门负责本地区的组织申报工作。
(二)企业提供的材料必须真实可靠,如发现弄虚作假,不再受理该企业的申请
四、受理时间
受理时间截止至2021年7月15日(逾期不再受理)。
五、联系方式
(一)申报受理地点:钦州市高新技术企业培育领导小组办公室(市科技局大院)
地址:钦州市建设路9号
邮政编码:535000,联系电话:0777-2816213,传真号码:0777-2831607
(二)管理业务科室联系人及联系方式:
1.高新技术与区域创新科:
联 系 人:廖东颖、高丽红,联系电话:0777-2816213, 电子邮箱:qzkjjgyk @126.com
(受理申报材料内容的1、2、4、5、6、7、8项)
2.发展规划与科技监督科:
联 系 人:余云,联系电话:0777-2826011,电子邮箱:kjjftk@qinzhou.gov.cn
(受理申报材料内容的第3项)
附件:1.钦州市高新技术企业培育专项资金——2020年高新技术企业认定奖励资金申请表
2.钦州市高新技术企业培育专项资金——钦州市高新技术企业专项项目申报书
3.钦州市高新技术企业培育专项资金——科研机构扶持资金申报表
4.钦州市高新技术企业培育专项资金——钦州市发明专利技术引进项目申报表
5.钦州市高新技术企业培育专项资金——科技创新券兑付申报表
6.钦州市高新技术企业培育专项资金——科技企业孵化器配套资助经费申报表
7. 钦州市高新技术企业培育专项资金—科技企业孵化器奖励性后补助资金申报表
8. 钦州市高新技术企业培育专项资金—2021年瞪羚企业研发奖补资金申请表
更多地区高新奖励政策,欢迎关注纳杰知识产权,发送关键字“高新奖励”进行查看。






