-
专利
专利无效宣告 食品专利申请 日本专利申请 家具专利费用 发明专利费用 专利申请流程 -
商标
北京商标注册 国际商标注册 商标流程费用 商标驳回复审 香港商标注册 美国商标注册 -
版权
美术版权登记 版权代理注册 软件版权登记 汇编作品版权 文字作品版权 版权登记费用 -
法律服务


撤销、无效,盘点那些被黄渤杀死的“黄渤”商标!
发布时间:2019-01-07这年头,国内明星们为了保护自身权益可真是费劲了心思。毕竟注册商标这件事,实在是慢了一刻都不行,不然会被其他人抢注过去。这样的话,明星的名誉可能会因此收到影响。
也许是这样的例子太多了,所以新兴艺人们都会第一时间做好相关的商标保护。比如蔡徐坤就是在成立了个人工作室后,于2018年7月3日以其个人工作室的名义提交了22件“KUN&IKUN”商标注册申请。

蔡徐坤倒是个有心思的爱豆,他为的名字拼音“KUN”申请注册了商标的同时,也没忘记带上他粉丝的名号“IKUN”。

蜗牛纳在商标局官网还检索到,蔡徐坤的工作室早在去年7月份内申请注册了总计112件商标(包括蔡徐坤本人名字拼音和粉丝名号在内)。差不多注册了45类全类别商标,可以说是全方位的保护了。
当然,老腊肉黄渤也不甘落后,我们上商标网可以看到,由黄渤入股的海宁瀚纳影视文化有限公司(下称瀚纳影视)于2017年申请注册了45件“黄渤”和1件“黄渤工作室”的商标,其中45件“黄渤”商标同样涵盖了45个类别。

可惜瀚纳影视申请注册部分的“黄渤”商标未能成功注册,因为已经有人提前抢注了。
也幸好黄渤坚持到底,如今这些被抢注的“黄渤”商标均已成功被无效宣告和撤销复审。

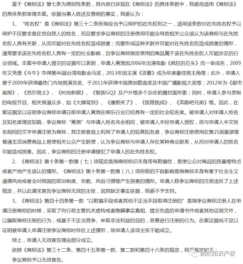
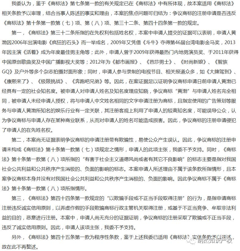
第19089326号“黄渤”商标 无效宣告请求裁定书:

关于第9459209号“黄渤”商标 撤销复审决定书:

关于第14440389号“黄渤”商标 无效宣告请求裁定书:

虽然现在国内主要是根据《商标法》规定:申请商标注册不得损害他人现有的在先权利。
但是《最高人民法院关于审理商标授权确权行政案件若干问题的规定》有规定:政治、经济、文化、宗教、民族等领域公众人物姓名不能注册为商标。
而且《反不正当竞争法》也有规定:经营者不得擅自使用他人有一定影响的姓名;不得实施足以引人误认为是他人商品的混淆行为。
或许有些商家还会想一些谐音的名字来注册商标,虽然目前法律中没有具体说不可以注册公众人物的姓名谐音商标,但若是在使用的时候被发现了,那么明星有权提起法律诉讼,并要求无效该商标。
因此黄渤才得以利用法律捍卫自己的权益,让野生的“黄渤”商标彻底被“杀死”。
这时候可能会有人批评明星不够大方,因为公司或个体户利用其名气赚来的钱没有他们一天的工资多。
说这话的人肯定不了解商标品牌的价值有多么的大。得,蜗牛纳还是举例子说明吧。
知道足球明星C罗吗?他注册的“CR7”就覆盖了多个领域。你可能不清楚,在2016年有数据表明,这件“CR7”商标价值已达1.6亿欧元!(折换成人民币的话,矮油,简直就是天文数字)

还有众所周知的“商标女王”泰勒·斯威夫特,人家对知识产权保护的意识那叫一个高啊!不仅把歌名、专辑名和歌词申请了商标,连她养的两只宠物猫的名字Olivia Benson和Meredith Grey,都被申请成了商标“Meredith & Olivia Swift”。

据了解,目前这枚商标被注册为多种潜在新业务,并因此衍生了很多猫咪周边。而且这两只宠物猫Olivia Benson和Dr. Meredith Grey在未来还有可能举办自己的现场live秀。
对比之下,国内多数明星的商标保护做得还是不够好,经常耗费人力和财力去打官司。
最后蜗牛纳要说:所谓树大招风,身为知名人士应该提前注册好商标。唯有如此才能得到法律的保护,从而积极树立好自己的品牌,并把自己名字的商业价值发挥到极致。
——END——
本文地址:http://www.bjnajie.com/a/sbpb/3946.html

相关阅读





